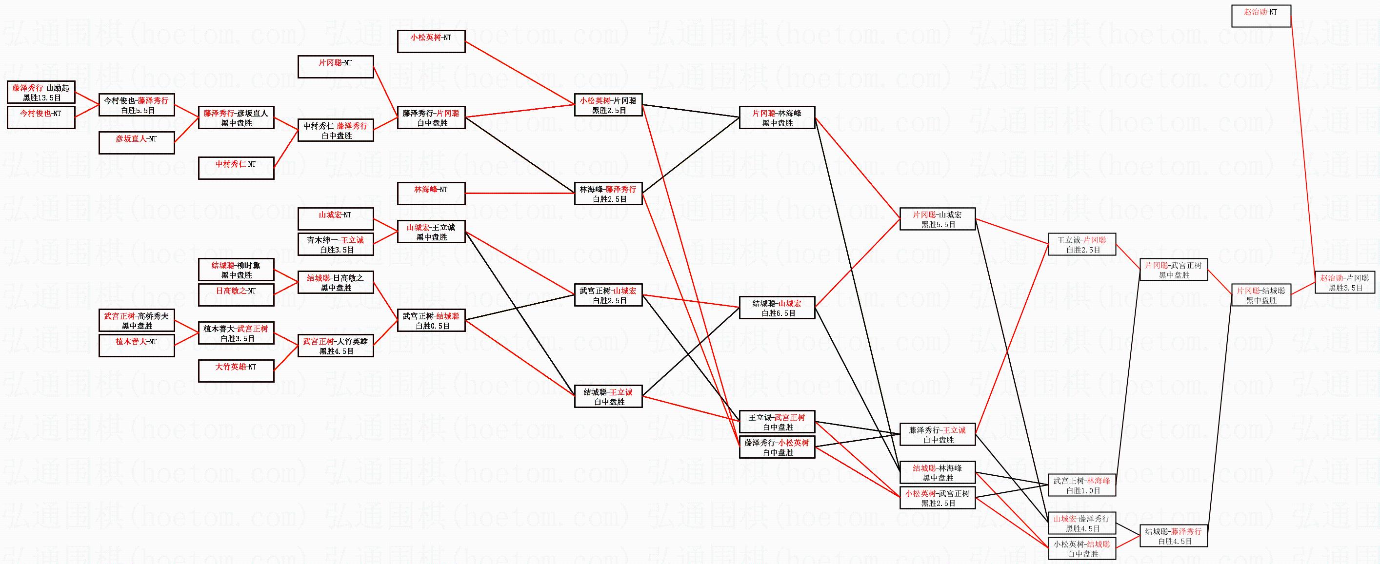
对阵图 全图 简图1 简图2 简图3 减一级 加一级
第49期日本本因坊战 对阵图
| 说明: | ||
| 1.赵治勋获得冠军,片冈聪获得亚军。决赛比分:赵治勋4:3片冈聪。棋局: | ||
| 1994-07-21 赵治勋-片冈聪 黑胜3.5目 | ||
| 1994-07-12 赵治勋-片冈聪 白中盘胜 | ||
| 1994-06-29 片冈聪-赵治勋 黑中盘胜 | ||
| 1994-06-15 赵治勋-片冈聪 黑中盘胜 | ||
| 1994-06-09 片冈聪-赵治勋 白胜6.5目 | ||
| 1994-05-25 赵治勋-片冈聪 黑中盘胜 | ||
| 1994-05-09 片冈聪-赵治勋 黑胜2.5目 | ||
| 2.上半区半决赛无数据(数据缺或卫冕)。 | ||
| 3.下半区半决赛片冈聪获胜,比分:片冈聪1:0结城聪。棋局: | ||
| 1994-03-31 片冈聪-结城聪 黑中盘胜 | ||
